HongKong

香港专利类型有如下几种:A)标准专利,保护期为20年;B)短期专利,保护期为4年,可续展一次,共8年;C)外观设计,保护期为5年,可续展4次,共25年。
Why
What
隆天律丛∣香港新专利制度全解读(一)
2019年10月11日16:00香港特别行政区政府发布新闻公报,标题为:香港将于十二月十九日实施新专利制度。
在新制度下,专利申请人可直接在香港提交标准专利申请(在此制度下提交的香港标准专利申请称为原授标准专利申请),不再局限于现在“再注册”制度规定,必须先在香港以外指定专利当局提交相应申请。同时,新专利制度也优化短期专利制度,并禁止在香港使用某些与专利从业有关而具误导性或令人混淆的名衔或描述。
图片
新专利制度的核心及优势
核心:新专利制度主要推行原授标准专利制度,优化现行的短期专利制度及推行一项暂行规管措施。
优势:
➩ 新的原授标准专利制度有助减省申请标准专利的开支及时间。
➩ 短期专利制度的优化措施防止该制度被滥用,增强该制度的公信力,同时维持在香港寻求短期专利保护的整体成本效益。
➩ 规管与专利从业相关的名衔或描述的措施,为长远设立全面的专利代理服务规管制度创造合适的条件。
➩ 新专利制度是组成本地专利保护体制的一块重要基石,并促进香港发展成为区内创新科技枢纽。
新专利制度下的专利种类:
标准专利或短期专利
A. 如果申请人希望获得20 年的专利保护期,可以通过以下途径申请一项标准专利:
(i)原授标准专利申请(Standard Patent (Original Grant))是此次改革新增的一种专利申请类型,特点是申请人可以直接在香港申请一项「原授标准专利」
(ii) 转录标准专利(Standard Patent (Re-registration)):之前就同一发明在香港以外的指定专利当局已提交了一项相应专利申请,之后来香港再注册。
B. 短期专利(Short-Term Patent ):较短保护期(长达8 年)。
下表列出香港不同类别专利主要特征的对比:
图片
以下详细介绍新制度的专利类型
图片
I. 原授标准专利申请(Standard Patent (Original Grant))
流程图:
图片
II. 转录标准专利申请(Standard Patent (Re-registration))
提交一项转录标准专利申请,必须依据较早前在下述三个专利局(指定专利当局)之一提交过一项相应专利申请(指定专利申请)为基础:
(i) 中国国家知识产权局;
(ii) 欧洲专利局(指定英国的专利);或
(iii) 英国的知识产权当局。
申请转录标准专利的程序分为两个阶段,即须提交:
(i) 第一阶段:一项记录有关指定专利申请的请求(记录请求);以及
(ii) 第二阶段:一项注册一项指定专利与授权一项转录标准专利的请求(注册与授权请求)。
流程图:
图片
III. 短期专利申请(Short-Term Patent )
流程图:
图片
优化后的短期专利:
➩ 每项申请最多可包含2 项独立权利要求。
➩ 一项短期专利获授权后,经其所有人或具合理理由/正当商业利益的第三方请求后,可由专利注册处进行实质审查,以裁定该项专利的有效性。
➩ 一项短期专利的所有人在展开强制执行的法律程序前,必须先请求专利注册处对该项专利进行实质审查。
➩ 当一项短期专利的所有人就一项未经实质审查的短期专利向另一人威胁提起侵权法律程序时,前者必须根据指称侵权人的请求向他/她提供充足数据以识别该项涉案专利。
图片
短期专利获授权后的实质审查
图片
在新专利制度下,一项短期专利的拥有人或任何具合理理由或正当商业利益的人士,可请求审查员对该项短期专利进行实质审查,以裁定该项专利的有效性。
一项短期专利的实质审查程序与一项原授标准专利申请的实质审查程序大致类同。
图片
图片
专利申请和专利编号的新格式
(2019年12月19日生效)
图片
- 为方便区分新专利制度下的各类专利申请和专利,下文第3段所述的香港申请编号和香港发表编号(或专利编号(如获授权专利) )的新格式将予以采用并适用于:
a) 在《20 1 6 年专利(修订)条例》生效日期(下称“生效日期")当日或之后提交的原授标准专利申请、转录标准专利申请及短期专利申请;以及
b) 在生效日期之前提交的转录标准专利申请及短期专利申请,而专利注册处的记录是在生效日期当日或之后为这些申请建立的。
在生效日期之前提交的转录标准专利申请及短期专利申请(上文(b )项所述者除外),即使在生效日期当日或之后发表,其获分配的香港申请编号及香港发表编号( 或专利编号( 如获授权专利) )的格式将维持不变,不会转换为新格式。
新的专利申请和专利所采用的编号格式详情如下:
(A)香港申请编号
格式:TYYYYSSSSSS.C
说明:“T”为单位数字,表示申请类别(可选数字2-6):
2代表原授标准专利申请
3代表不是以根据《专利合作条约》(下称“条约”)所提交申请为基础的短期专利申请
4代表相关指定专利申请不是以根据条约所提交申请为基础的转录标准专利申请
5代表以根据条约所提交申请为基础的短期专利申请
6代表相关指定专利申请是以根据条约所提交申请为基础的转录标准专利申请
▶ “YYYY”为四位数字,表示申请提交年份。
▶ “SSSSSS”为涵盖所有申请类别的六位数编号。
▶ “C”为校验位。
(B) 香港发表编号(或专利编号(如获授权专利) )
格式:TSSSSSSS
说明:“T”为单位数字,表示申请类别(可选数字2-4):
2代表原授标准专利申请
3代表短期专利申请
4代表转录标准专利申请
▶ “ SSSSSSS”为涵盖所有申请类别的七位数编号。
4 .专利申请和专利在新格式下的编号( 编号的第一个数字加入了强调标记):
图片
图片
图片
新专利制度下的新费用及
修订后的费用摘要
图片
请注意,当《2016 年专利(修订)条例》及《2019 年专利(一般)(修订)规则》于2019 年12 月19 日生效后,新费用及修订后的费用将适用于以下的新表格及现行表格,若该些费用在该日或之后缴付。
图片
图片
从新的表格和官费可以看出有三方面的变化:
一、相对传统纸件提交方式而言,以电子提交的专利申请提供优惠政策,以鼓励及推动电子方法提交专利申请;
二、标准专利的每年续期费推行三档的阶梯式收费,以取代目前标准专利整个20年保护期内每年续期费的同一金额;
三、增加了实质审查、复审等条目的收费标准。
上述内容为笔者在香港知识产权署官网获知及实际工作经验中总结,仅供申请人或代理机构参考。在实际作业中,请以官网发布的相关信息及法律法规为准。
作者:周晓丽 张文雯
∨
隆天知识产权代理有限公司 流程业务管理部
香港专利申请及备案介绍
很多申请人在遇到“是否需要在中国香港寻求专利保护”这一问题时,有些疑惑不解。而针对此疑惑,香港知识产权署的回答是:即使申请人已在世界其他地方或在中国内地其他地方/地区申请专利,但此专利在中国香港不会自动获得保护。简单来说,香港虽然是我国的特别行政区,但不对中国专利自动提供保护。因此,如果想要在香港享有保护,中国专利需要在香港另外申请注册。
今天,我们一起来了解一下有关香港专利申请及其备案的情况。
根据香港的《专利条例》[1]与《注册外观条例》[2]规定,香港专利类型分为三种,即标准专利、短期专利与外观设计专利:
标准专利(Standard Patents):指经香港特别行政区政府指定专利局审查、授权后在香港特别行政区知识产权署(HKIPD)获得注册的发明专利,保护期最长20年。
标准专利的批予是以下述三个专利局(以下称为「指定专利当局」)所批予的专利注册为基础的[3]:
中华人民共和国国家知识产权局(CNIPA)
欧洲专利局(就指定英国的专利申请)(EPO)
英国知识产权局(UKIPO)
在中国香港申请标准专利的程序分为两个阶段,申请人须提交下述两项请求∶
1.【指定专利申请的备案请求——第一阶段】指定专利申请是指在中华人民共和国国家知识产权局(CNIPA)、欧洲专利局(指定英国)(EPO)或英国知识产权局(UKIPO)发表的专利申请。
2. 【中国香港提交注册与授权请求——第二阶段】就已获中华人民共和国国家知识产权局(CNIPA)、欧洲专利局(指定英国)(EPO)或英国知识产权局(UKIPO)批予的专利,在香港提交注册与授权请求:
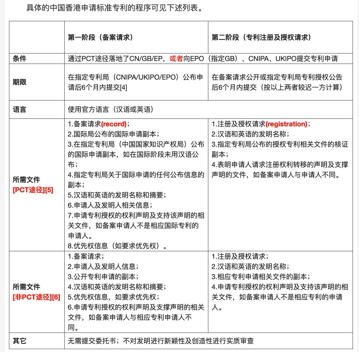
具体的中国香港申请标准专利的程序可见下述列表。

第一阶段(备案请求)
第二阶段(专利注册及授权请求)
条件
通过PCT途径落地了CN/GB/EP,或者向EPO(指定GB)、CNIPA、UKIPO提交专利申请
期限
在指定专利局(CNIPA/UKIPO/EPO)公布申请后6个月内提交[4]
在备案请求公开或指定专利局专利授权公告后6个月内提交(按以上两者较迟一方计算)
语言
使用官方语言(汉语或英语)
所需文件
[PCT途径][5]
1.备案请求(record);
2.国际局公布的国际申请副本;
3.在指定专利局(中国国家知识产权局)公布的国际申请副本,如在国际阶段未用汉语公布;
4.指定专利局关于国际申请的任何公布信息的副本;
5.汉语和英语的发明名称和摘要;
6.申请人及发明人相关信息;
7.申请专利授权的权利声明及支持该声明的相关文件,如备案申请人不是相应国际专利的申请人。
8.优先权信息(如要求优先权)。
1.注册及授权请求(registration);
2.汉语和英语的发明名称;
3.指定专利局公布的授权专利相关文件的核证副本;
4.表明申请人请求注册权利转移的声明及支撑声明的文件,如备案申请人与申请人不同。
所需文件
[非PCT途径][6]
1.备案请求;
2.申请人及发明人信息;
3.公开专利申请的副本;
4.汉语和英语的发明名称和摘要;
5.优先权信息,如要求优先权;
6.申请专利授权的权利声明及支撑声明的相关文件,如备案申请人与相应专利申请人不同。
1.注册及授权请求;
2.汉语和英语的发明名称;
3.相应专利申请相关文件的副本;
4.申请专利授权的权利声明及支持该声明的相关文件,如备案申请人不是相应专利的申请人。
其它
无需提交委托书;不对发明进行新颖性及创造性进行实质审查
短期专利(Short-term Patents):申请人直接向香港特别行政区知识产权署(HKIPD)提交,经形式审查后获得注册的发明专利,保护期最长8年。
提交时间
一般而言,在中国香港提交短期专利申请并无时限。但如果申请人拟声称因在巴黎公约国或世界贸易组织成员地区最先提出申请而享有优先权,则须在提交最先申请后12个月内在中国香港提出短期专利申请。如果申请人的发明已予披露,而申请人声称该项披露不会损害发明的新颖性,便须在发明披露后6个月内,提交短期专利申请。
提交材料
以专利表格第P6号[7]提交批予请求;
一份说明书(《专利条例》第113(1)(b)条和《专利(一般)规则》第58(2)、59、60及64条);
摘要的中文和英文本(《专利(一般)规则》第61条);
发明的中、英文名称;
申请人的姓名或名称和地址;
发明人的姓名或名称和地址;
查检报告:必须提交由下列其中一个查检主管当局发出的查检报告①根据《专利合作条约》第16条委任的各个国际查检主管当局②CNIPA ③EPO ④UKIPO,以支持短期专利申请
如你并非发明人,请以专利表格第P6A[8]号提交一项陈述,表明你有权享有短期专利;
如声称具有优先权,请提交优先权陈述书和有关的优先权文件(《专利(一般)规则》第69条);
如拟就不具损害性的披露提出权利要求,请提交有关的陈述和支持该项权利要求的书面证据(《专利(一般)规则》第58和70条);
在中国香港供送达文件的地址;
需要提供的有关资料和文件的译本。
审查流程
审查批予
知识产权署辖下的专利注册处会在设定申请的提交日期后,审查申请人的申请;如该项申请有任何不足之处,专利注册处会通知申请人在2个月内作出更正。如无不足之处,或不足之处已予更正,专利注册处会把短期专利批予有关发明。
外观设计(Registration of Designs):各种产品的外观设计均可注册,包括电脑、电话、镭射唱片机、纺织品、珠宝和手表,但是只保护产品的外观,不保护外观设计产品的运作方式。保护期最长25年。
外观设计的定义
外观设计在提交日期或声称具有优先权利日期时必须是新的,方可注册。新外观设计是指:该外观设计过往并未为该物品或任何其它物品注册,或该外观设计过往并未在香港或其它地方发表或披露。外观设计在提交申请前已经披露可能会损害其新颖性,并可能导致该注册因不是新外观设计而告无效。
申请文件
外观设计图、优先权副本原件(如有非中英语言,还需要提供翻译及翻译者名字)、提供洛迦诺分类信息。
官费
相信申请人通过上文的介绍,对香港专利申请及备案有了一定的了解,而关于香港专利申请常见官费情况,七星天也整理好了表格供申请人参阅:
香港专利申请常见官费一览表[9](港币HKD)

以上就是七星天整理的香港专利申请及备案介绍,我们可以看到:短期专利的授权速度快、无实审,但是需要提交检索报告,若报告结果不好,专利行使范围会小很多;而标准专利的审查速度较慢,如果超过5年需要还缴纳维持费,但其是基于实质审查且授权后的EP/CN/GB专利登记注册因而获得授权的,专利性更强,行使权范围会相对大一些。
相比而言,短期专利和标准专利各有优缺点,在选择的时候也应该根据实际情况慎重选择。我们建议申请人咨询专业人士以获得最合适的建议。如大家有任何疑问,欢迎随时与七星天沟通。
[1]参考网址:
https://www.elegislation.gov.hk/hk/cap514!sc?xpid=ID_1438403297432_003
[2]参考网址:
https://www.ipd.gov.hk/sc/intellectual_property/designs/Applying_for_a_Registered_Design.htm
[3]参考网址:https://www.ipd.gov.hk/sc/faq/patents/designated_pat_app.htm
[4]如果是PCT途径且PCT申请已经以中文公开,则要在CNIPA提供申请号后6个月内提交备案请求
[5]参考网址:https://www.ip-coster.com/IPGuides/pct-hong-kong/lang/cn
[6]参考网址:https://www.ip-coster.com/IPGuides/patent-hong-kong/lang/cn
[7]参考网址:
https://www.elegislation.gov.hk/hk/cap514C!sc?xpid=ID_1438403307354_002
[8]参考网址:
https://www.elegislation.gov.hk/hk/cap514C!sc?xpid=ID_1438403307354_002
[9]参考网址:https://www.ipd.gov.hk/sc/forms_fees/design.htm
How
香港标准专利
香港申请标准专利的程序分为两个阶段:
第一阶段是在指定专利当局指定专利申请公开后6个月内,提交记录请求;
第二阶段是在指定专利当局指定专利授权后6个月内,提交注册与批予请求;
注:香港专利注册需要以中国国家知识产权局申请的专利为基础;两个阶段必须于限期内提交,不能延期。
标准专利的保护期为20年(需要每年续展一次),自在指定专利局申请之日起算。

所需文件
第一阶段:
指定专利局针对该专利申请的公开文本
摘要的英文翻译(若以中文公开)
中英文发明人名称,申请人名称及地址
指定专利申请的申请号,申请日,公开号以及公开日
优先权日及优先权号(如有)
有不损害新颖性要求的,应当提供申请前发明公开情况的详细说明。
第二阶段:
指定专利申请的授权文件副本;
指定专利申请的授权日,授权号;

Experience
申请香港专利的类型有哪些
香港专利类型有如下几种:
A)标准专利,保护期为20年;
B)短期专利,保护期为4年,可续展一次,共8年;
C)外观设计,保护期为5年,可续展4次,共25年。
标准专利
香港的标淮专利实行注册指定国家专利的制度,在过渡期内被指定的专利局有中国专利局、英国专利局和欧洲专利局。中国的发明专利申请有资格获得香港标准专利权。标准专利的注册程序分为两个阶段:
(一) 第一次注册手续
第一次注册是请求对指定专利申请进行登记。申请人在中国、英国或欧洲(指定英国)的专利申请在公告之日起6个月内的任何时候,应向香港知识产权署提出登记请求(即申请标准专利)。登记请求应包括下列文件:
A)公开文本复印件
B)记录请求书(申请人资料:名称、地址、电话、传真等(中英文))
C)如申请人与公开文本中不一致,需提供一份申请权转让的证明文件;
D)递交记录请求时,同时缴纳申请费和宣传费(在政府公报上公开的费用);
(二) 第二次注册手续
第二次注册是请求对指定专利申请进行注册并对此件指定专利说明书中的发明授予标准专利。注册和授权请求应当在指定专利申请被指定专利局授予专利权之后6个月内,或者指定专利的记录请求书在香港公开之日起6个月内(以在后的日期为准)提出。注册和授权请求应包括下列文件:
A)经指定专利局核实的专利说明书(包括说明书、权利要求书和附图) 一份;
B)注册请求书;
C ) 如果提出注册和授权请求的人不是注册簿中登记的标准专利申请人,请求人应当提供以合法方式
获得申请权的声明以及支持该声明的证明文件;
D) 巳经在注册和授权请求中声明要求优先权的,应当提供优先权文件的副本;
E)递交注册请求时,同时缴纳注册费和宣传费。
上述所列文件中,发明人和申请人的姓名或名称应当用罗马字母标注音译名,发明名称和摘要应当以中、英两种文字提供,其它文件以中文或英文提供。原件不是中、英两种文字的应当提供译文。
香港知识产权署专利注册处经过形式审查合格即准予注册并授予香港标准专利,在香港政府公告上刊登授权公告,同时将专利权证书送交专利权人。
香港标准专利的有效期为20年,自指定专利局的申请日开始计算,但生效日期须从香港政府公报刊登授权公告之日起开始。
香港标准专利一经批准即具有独立性,不受原指定专利法律状态变化的影响。
1997年6月27日以后公开的中国发明申请都可以申请香港标准专利。
短期专利
任何人都可以单独或者联同他人直接向香港特别行政区知识产权署专利注册处提出短期专利申请。
任何产品发明和方法发明都可以在香港申请短期专利。香港知识产权署对短期专利只进行形式审查不进行实质审查,只要形式上符合要求,即可授予专利权并在香港公告。
应提交的文件:
A)申请文件(包括说明书、权利要求书、附图、摘要);
B)短期专利请求书;
C)国际检索报告;
D)申请时需缴纳申请费和宣传费。
外观设计香港对外观设计单独立法保护,香港知识产权署外观设计注册接受外观设计注册申请并进行形式审查,经批准后即予注册公布。其有效期为5年,可续展4次,每次5年,保护期限合计可达25年。
外观设计必须是应用于工业产品,一个申请可以包括多项外观设计。已注册的外观设计自第一次销售使用之时起,同时享受25年的版权保护,可注册但未注册的外观设计则只能享受15年的版权保护。
应提交的文件:
A)外观注册请求书;
B)外观设计图样(图或照片);其大小——绘图不超过210×297mm,照片不超过160×160;周边空白处不少于30mm;
C)一份新颖性的陈述;
D)对平面设计或纺织物的设计,除图式外,还可提供样品,但需放在单独信封或包装中,长度不超过30cm,重量不超过4公斤;
E)在申请时缴纳申请费和宣传费;
F)凡要求优先权的,应在香港申请日之后三个月内提交经认证的优先权证明文件,如果该文件是以中文或英文以外的文字写的,还应附送经核实的中文或英文译本。
收费情况请询我公司:
以PCT国际申请为基础的香港标准专利申请和短期专利申请由于《保护工业产权巴黎公约》和《专利合作条约》也适用于香港,因而根据PCT提出的国际专利申请可以通过指定中国在香港获得标准专利或短期专利保护。
(1)以PCT申请为基础的标准专利申请,应按标准专利两阶段的作法进行
提出记录请求的期限:如果该申请国际局是以中文进行国际公布的,应在自中国国家申请号通知书发文日起6个月内;如果该申请国际局是以其它文字进行国际公布的,应自中国专利局公布该申请的日期起6个月内。
提供的资料:由国际局公布的国际申请的核实副本,或由中国专利局公布的国际申请的任何译本的核实副本;中国专利局国家申请号通知书副本;
提出注册与批准请求的期限:自中国专利局公告授权之日起6个月内;或香港知识产权署的记录请求的发表日期起6个月内,两者以较后的为准;
(2)以国际申请为基础的短期专利申请,凡一国际专利寻求实用新型专利并指定中国,在其进入中国国家阶段,该项国际申请人可就该申请获得香港短期专利;
提出申请的期限:在该国际申请进入中国国家阶段并在自中国国家申请号通知书发文日起6个月内的任何时间;
提供的资料:中国专利局国家申请号通知书副本;国际局公布的国际申请的影印本;国际检索报告影印本;中国专利局公布的该国际申请的译本。
如果在香港申请专利的申请人发生了变化,需提交经公证的转让证明文件(可由原指定局作出的或公证机关作出的);而且应在提交申请三个月内补交:
在注册证书颁发后,若发生转让、许可或所有权的变更,必须向香港知识产权署登记,否则会影响所有人的权益。
批准后,专利权的维持年费的缴纳
标准专利——自批准日起第3年届满前3个月内缴续期费,而后每年届满前均应缴续期费;
短期专利——批准之后,自申请日起第4年届满前3个月内缴纳续期费,可再维持有效4年;
外观设计——注册后首段有效期自申请日起5年,在有效期终止前缴纳续期费,可延展5年有效期。
一、香港新《专bai利条例》
香港新《专利条例》于1997年5月28日获立法局通过并于6月27日实施。新《条例》规定,香港将建立由标准专利和短期专利组成的独立专利制度。
标准专利是指由指定专利局审查、授权后在香港获得注册并授予的专利。被指定的专利局有中国专利局、英国专利局和欧洲专利局(指定英国)。取得标准专利有两个步骤,首先申请人应将其发明向指定专利局提出申请,在申请被指定专利局公开后的6个月内向香港知识产权署注册处申请记录。注册处经形式审查后予以记录并公布。然后申请应选择一个在后的日期——在专利权被授予后或记录申请被公开后的6个月内,向知识产权署申请注册和授权。注册处经形式审查后准予注册并授予香港标准专利予以公布。标准专利的保护期为20年,自在指定专利局申请之日起算。
新《条例》同时规定了对短期专利的保护制度。设立短期专利的目的是保护只具有短期商业价值的发明并使申请人能尽快获得专利权。短期专利申请由知识产权署注册处直接受理。对短期专利,注册处不进行实质审查,只要形式合格即授予专利权。但申请人在提交短期专利申请时应同时提交一份由规定检索机构对此专利所做的检索报告。短期专利的有效期为4年,可续展4年,从申请日或优先权日起算。
二、香港新《注册外观条例》
新《注册外观条例》于1997年6月4日获立法局通过,于6月27日生效。
香港设立一种无需实质审查的注册外观制度。外观设计的首段有效期为自注册申请提交日期起5年,之后可以每次续展5年,但注册的有效期总共不得超过自注册申请提交之日起25年。
三、如何申请标准专利
在中国香港,标准专利的批予,是以下述三个专利局(称为「指定专利当局」)所批予的专利注册为基础的∶
中华人民共和国国家知识产权局欧洲专利局(就指定联合王国的专利而言)联合王国专利局 在中国香港申请标准专利的程序分为两个阶段,申请人须提交下述两项请求∶
指定专利申请的记录请求,指定专利申请是指在中华人民共和国国家知识产权局、欧洲专利局(指定联合王国)或联合王国专利局发表的专利申请(第一阶段);
以及就已获中华人民共和国国家知识产权局、欧洲专利局(指定联合王国)或联合王国专利局批予的专利,在香港提交注册与批予请求(第二阶段)。
四、如何申请短期专利
中国香港短期专利的批予,以其中一个国际查检主管当局或其中一个指定专利当局所制备的查检报告为基础。 如拟在中国香港申请短期专利,便须提交批予请求,并辅以所需的文件和资料以作支持。
先向中国专利局提交一个实用新型申请,然后在申请日以后的12个月(申请优先权期限)内,以中国的申请日作为优先权日再向香港知识产权署提出短期专利申请。提交短期专利申请前必须就该发明或实用新型向中国专利局提出新颖性检索(或称查检)请求,取得检索报告(查检报告)后才可提交短期专利申请。
发明人或创作人可用中国实用新型专利和香港短期专利,分别在中港两地保护其发明或创作的产品。
香港短期专利申请不依赖于中国的发明申请或实用新型申请,所以一项发明或创作只要求在香港得到专利保护时,毋须先向中国提出一个同样的申请,只要向香港知识产权署提交一个短期专利申请就可以了,但仍要先委托中国专利局进行检索,取得检索报告后,再提交申请。
指定中国的实用新型国际(PCT)申请,在进入中国国家阶段后6个月内,申请人可向香港知识产权署提交短期专利申请。
五、标准专利申请第一阶段:提交费和公告费
提交费(港币380元)和公告费(港币68元)须在最早提交记录请求的任何部分后1个月内予以缴付。
六、标准专利申请第一阶段:提交日期
在记录请求载有识别申请人身分的资料、提述指定专利申请、列明指定专利申请编号、发表编号和发表日期后,香港知识产权署即会就记录请求设定提交日期。
七、标准专利申请第二阶段:何时提交申请
申请人必须最迟在中国香港发表记录请求或指定专利当局批予指定专利后6个月内,在中国香港提交注册与批予请求。
八、标准专利申请第二阶段:文件和资料
必须提交下述文件/资料∶以专利表格第P5号提交注册与批予请求;已发表的指定专利说明书副本(需确认该说明书副本是有关指定专利当局所发出或备存文件的真实副本);发明的中、英文名称;如果不是在有关的标准专利申 请中指名为申请人的人士,便须提交一项解释有权申请的陈述,以及证明有权申请的支持文件(例如转让文件的副本); 在中国香港供送达文件的地址;以及需要提供的有关资料和文件的译本。
如委任代理人,则代理人必须提供在中国香港的居住地址或进行业务活动的地址。
九、标准专利申请第二阶段:提交费和公告费
提交费(港币380元)和公告费(港币68元)须在最早提交注册与批予请求的任何部分后1个月内予以缴付。
十、短期专利申请:何时提交申请
一般而言,在中国香港提交短期专利申请,并无时限。但如果拟声称因在巴黎公约国或世界贸易组织成员地区最先提出申请而享有优先权,则须在提交最先申请后12个月内,在中国香港提出短期专利申请。如果发明已予披露,而声称该项披露不会损害的发明的新颖性(《专利条例》第109条),便须在发明披露后6个月内,提交短期专利申请。
十一、短期专利申请:文件和资料
必须提交下述文件/资料:
以专利表格第P6号提交批予请求一份说明书(《专利条例》第113(1)(b)条和《专利(一般)规则》第58(2)、59、60及64条);撮录的中文和英文本(《专利(一般)规 则》第61条);发明的中、英文名称;申请人的姓名或名称和地址;发明人的姓名或名称和地址;查检报告(见下文);如并非发明人,请以专利表格第P6A号提交一项陈述,表明有权享有短期专利;如声称具有优先权,请提交优先权陈述书和有关的优先权文件(《专利(一般)规则》第69条);如拟就不具损害性的披露提出权利要求,请提交有关的陈述 和支持该项权利要求的书面证据(《专利(一般)规则》第58和70条);在中国香港供送达文件的地址;需要提供的有关资料和文件的译本。如委任代理人,则代理人必须提供在中国香港的居住地址或进行业务活动的地址。
十二、短期专利申请:提交费和公告费
提交费(港币755元)和公告费(港币68元)须在最早提交申请的任何部分后1个月内予以缴付。
十三、短期专利申请:提交日期
在短期专利申请述明申请人的姓名或名称及说明有关发明后,知识产权署即会就短期专利申请,设定提交日期。
十四、根据《专利合作条约》提出的国际申请
如果提出指定中国的国际申请,也可在香港特别行政区要求标准或短期专利保护。可向中华人民共和国国家知识产权局或国际局提交国际申请,并在国际申请已进 入其在中国的国家阶段后,在中国香港提交标准或短期专利申请。以指定中国的国际申请为基础而要求批予专利的申请,阐述如下。
如果提出的国际申请旨在保护实用新型,可在中国香港申请短期专利保护。不过,值得注意的是,不论标准或短期专利,中国香港有关新颖性和创造性的准则都是相同的。未能符合准则的短期专利,日后可能会受法院质疑。
十五、如何在中港两地申请专利:
由于中国对香港实行一国两制,而且香港的新专利制度又实行了本地化,所以发明人或创作人希望其产品或方法在中港两地获得专利保护时,必须分别在两地进行申请或注册。以下就三种专利的申请程序作简要的说明:
(一)标准专利——相当于大陆的发明专利
向中国专利局提交一个发明专利申请,并提出实质审查请求。在该发明专利申请公布(也称公开或发表)后的6个月内,向香港知识产权署提交标准专利的记录请求(第一阶段申请)。
在中国专利局批准该申请为发明专利后的6个月内,向香港知识产权署提交标准专利的注册与批予请求(第二阶段申请),经形式审查后批予标准专利。
由上可知香港标准专利是以中国发明专利为基础,香港标准专利的申请和注册必须依赖于中国发明专利申请的公布和批准。两个专利批准后,该项发明在中港两地分别以发明专利和标准专利来保护。
提交国际(PCT)发明专利申请并指定中国的申请人,可在进入中国的国家阶段,即中国专利局发出的国家申请号通知的发文日后的6个月内,向香港知识产权署提交标准专利的记录请求。在该国际发明专利申请在中国批准后的6个月内,向香港知识产权署提交标准专利的注册与批予请求。
(二) 短期专利——相当于大陆的实用新型专利
先向中国专利局提交一个实用新型申请,然后在申请日以后的12个月(申请优先权期限)内,以中国的申请日作为优先权日再向香港知识产权署提出短期专利申请。提交短期专利申请前必须就该发明或实用新型向中国专利局提出新颖性检索(或称查检)请求,取得检索报告(查检报告)后才可提交短期专利申请。
发明人或创作人可用中国实用新型专利和香港短期专利,分别在中港两地保护其发明或创作的产品。
香港短期专利申请不依赖于中国的发明申请或实用新型申请,所以一项发明或创作只要求在香港得到专利保护时,毋须先向中国提出一个同样的申请,只要向香港知识产权署提交一个短期专利申请就可以了,但仍要先委托中国专利局进行检索,取得检索报告后,再提交申请。
指定中国的实用新型国际(PCT)申请,在进入中国国家阶段后6个月内,申请人可向香港知识产权署提交短期专利申请。
(三) 外观设计专利
向中国专利局提交一个外观设计专利申请后的6个月(申请优先权期限)内,以中国的申请日作为优先权日再向香港知识产权署提交注册外观设计申请。两个申请分别批准后,该外观设计专利分别在中港两地生效。
如果申请人只要求该项产品的外观设计在香港得到保护时,可以单独在香港提出注册申请,不要求以中国的申请为基础。
由于中国专利法及其实施细则没有因应香港新专利制度的建立而作出修改,所以在香港先申请了短期专利或注册外观设计后,就同样的发明或创作再向中国申请实用新型专利或外观设计专利时,还不能享有申请优先权,因此,建议申请人在中港两地申请专利或注册外观设计时,先向中国专利局提出申请为宜。
十六、申请香港专利需要提供的文件与材料:
(一)标准专利需要提供的文件与材料
第一阶段:
1.指定专利局的公开文本,包括PCT申请公开文本;
2.中英文摘要;
3.发明的中英文名称。
第二阶段:
指定专利局的公告文本。若指定专利局尚未公告,须先提供由指定专利局出据的授权证明文件。
(二)短期专利需要提供的文件与材料
1.说明书、说明书附图、权利要求书、摘要、摘要附图;
2.指定国家专利局出据的检索报告;
3.有优先权的申请提交优先权证明文件;
4.PCT申请进入中国的申请还需提供下列文件:
1)PCT申请公开文本包括检索报告复印件
2)进入中国阶段日期
3)中国专利局公开文本复印件(如果有)。
(三)外观设计专利申请需要提供的文件与材料
申请外观设计专利要提供符合要求的图片或照片,并作必要的说明。图片要求提供六面视图
和立体图